最近更新
-
北京超额完成保障房建设目标 第二批1.98万套房源即将开工
北京市住建委宣布全面完成今年5万套保租房筹建和8万套保障房竣工任务,同时发布第二批保障房建设计划,包含1.98万套新建房源和0.24万套筹集房源。新计划特别优化租赁类项目结构,重点服务青年人才和产业工人群体。 北京市住房保障工作传来捷报。数据显示,今年既定的5万套保租房筹建和8万套保障房竣工任务已提前两个月全面完成。与此同时,第二批保障性住房建设计划正式出炉,将为市场带来更多优质房源。 保障房建设规模持续扩大 精准对接多元居住需求 根据发布的第二批建设计划,北京...
作者:蓝簸箕你 日期:2025.11.18 分类:地产经济 64314 -
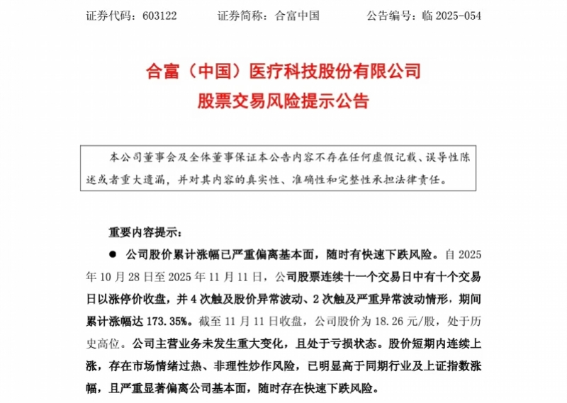
合富中国12天11板成“妖”!公司公告:击鼓传花效应明显
11月12日,合富中国(603122.SZ)再度涨停,在12个交易日内斩获11个涨停板,仅1日短暂断板后便火速回封,股价从10月27日的6元区间一路飙升至12日收盘价20.09元/股,累计涨幅高达173.35%,总市值逼近80亿元,成为当前市场最受瞩目的连板“龙头股”。 合富中国的这波暴涨行情始于10月28日。在此之前,公司股价长期表现平淡,2025年1月1日至10月27日累计下跌2.9%,显著跑输同期上证指数19%的涨幅,10月27日市值仅为26.59亿元。...
作者:蓝簸箕你 日期:2025.11.18 分类:外汇派对 62996 -
11月12日晚间沪深上市公司重大事项公告最新快递
沪深两市多家上市公司11月12日晚间发布公司公告,以下为重要公告汇总。 【品大事】 北大医药:董事长徐晰人涉嫌刑事犯罪被批捕,公司控制权未变化 北大医药晚间公告,公司董事长、总裁徐晰人因涉嫌刑事犯罪已被重庆市江北区人民检察院批准逮捕。此前公司于2025年10月25日、10月30日披露了徐晰人因被刑事拘留暂时无法正常履职的情况。公告显示,目前公司董事陈岳忠根据授权代为行使董事长职责,常务副总裁余孟川根据授权代为行使总裁及法定代表人职责。公司强调控制权未发生...
作者:蓝簸箕你 日期:2025.11.18 分类:外汇派对 66232 -
为机器人改筋骨换皮肉 塑料企业扎堆布局具身智能“轻量化”已小批量供货
人形机器人的“骨骼”、“关节”与“皮肤”对材料提出了极高要求,轻量化、高强度、耐磨耐疲劳是核心方向。改性塑料行业上市公司产品相关性高,纷纷推出新材料、新应用跻身热门赛道,带动新材料需求的提升。 道恩股份(002838.SZ)相关负责人对财联社记者表示,公司基于自身在塑料和材料行业积累的优势,公司弹性体研发团队在超软人工肌肉TPE、人工皮肤SiTPV、导电TPE、温感变色和光感变色TPE几个方向同时研究储备,取得了进展。 11月,国恩股份(002768.SZ)公...
作者:蓝簸箕你 日期:2025.11.18 分类:股票市场 57473 -
光伏小作文搅动市场!医药股集体走强 油气股全天强势
今天的市场,深“V”大逆转,一起看看发生了什么事情。 A股深“V” 11月12日,A股全天探底回升,三大指数小幅下跌。截至收盘,沪指跌0.07%,深成指跌0.36%,创业板指跌0.39%。 市场共1758只个股上涨,77只个股涨停,3563只个股下跌。 医药股集体走强,细胞免疫治疗方向领涨,开能健康、济民健康等多股涨停。 油气股全天强势,石化油服、准油股份封板。 银行板块冲高,农业银行、工商银行齐创历史新高。...
作者:蓝簸箕你 日期:2025.11.18 分类:股票市场 31542 -
168万卖掉10亿资产 招商积余“清仓”地产子公司 预计亏损2.6亿
11月11日,招商积余(001914)发布公告,公司拟挂牌转让控股子公司衡阳中航地产有限公司60%股权,挂牌底价为168万元。 此次股权转让旨在盘活历史沉淀资产,落实存量房地产开发项目处置承诺。衡阳中航的股权评估值若高于挂牌底价,则以评估结果为准。股权转让交易的最终对手和价格将以产权交易所挂牌结果为准,交易完成后公司将不再持有该子公司股权。 截至2025年6月30日,衡阳中航的资产总额为10.22亿元,负债总额为9.51亿元,净资产为7033万元,...
作者:蓝簸箕你 日期:2025.11.18 分类:理财资讯 42734 -
阿里敲钟人何宁宁:电商转型不是刻意的 我想面包和精神兼得
“哥,拍4号链接的第一个选项就可以了。欢迎大家来到直播间!”走进直播区,何宁宁正在直播间里介绍一只巨人守宫,何宁宁的“直播搭子”斑帆蜥蜴“斑总”安静悠闲地趴在她的头顶,早已经习惯了主人热情、快语速的直播场面。 2014年9月19日,8名敲钟人在纽约证券交易所敲响了阿里巴巴上市的钟声,何宁宁就是其中之一。 身为一名电商直播的“老人”,何宁宁的标签很多,从“淘女郎”到直播主播,从健身到爬宠领域,从自闭症老师到自闭症公益发起人十年流量起落,也...
作者:蓝簸箕你 日期:2025.11.18 分类:理财资讯 64778 -
11月12日港股工用运输行业沽空数据盘点,中远海控、东方海外国际、中远海能沽空金额位居行业前三
从沽空金额来看,中远海控、东方海外国际、中远海能沽空金额位居行业前三,分别为1.21亿港元、3572.51万港元、3084.54万港元。 从沽空比例来看,东方海外国际、中远海控、中国外运沽空比例位居行业前三,分别为27.58%、25.17%、21.77%。 从沽空比例偏离度来看,顺丰控股、极兔速递-W、安能物流沽空比例偏离度位居行业前三,分别为59.44%、33.72%、22.92%。 沽空与卖空含义相同,即在并不持有股票的前提下,通过借入股票(港交所指...
作者:蓝簸箕你 日期:2025.11.17 分类:金融风暴 31310 -
新消费概念股强势 沪上阿姨(02589)涨15.61%
金吾财讯 | 新消费概念股强势,沪上阿姨(02589)涨15.61%,毛戈平(01318)涨6.07%,锅圈(02517)涨4.82%,上美股份(02145)涨3.39%,奈雪的茶(02150)涨3.33%,布鲁可(00325)涨3.04%,蜜雪集团(02097)涨3.84%,巨子生物(02367)涨2.2%。 消息面上,中国银河证券发研报指,展望25Q4,该机构认为市场风格切换的可能性较大,建议关注二条线索:1)年底的估值切换行情,关注新消费方向具备扎实基本面的标的;2)在...
作者:蓝簸箕你 日期:2025.11.17 分类:金融风暴 56613 -
新黄浦高层人事大调整:赵峥嵘出任董事长 徐俊身兼三要职
新黄浦发布公告,公司第十届董事会次会议通过多项重要人事决议。赵峥嵘当选为新任董事长,同时组建四个专门委员会并完成成员任命。徐俊被聘任为总经理,同时兼任财务总监和董事会秘书两项重要职务,高管团队任期将持续至本届董事会届满。 新黄浦近日召开重要董事会会议,对公司高层管理架构进行重大调整。根据披露的公告信息,经过董事会审议表决,赵峥嵘正式当选为公司第十届董事会董事长,将全面负责公司战略规划及重大决策事项。 此次会议同时对公司治理结构进行了优化完善,特别设立了四个专门委员...
作者:蓝簸箕你 日期:2025.11.17 分类:地产经济 48446
















